福建广电网络融媒体科技有限责任公司智慧融媒安全平台项目价格征集公告
时间:2023-05-04 来源:
我司拟对智慧融媒安全平台项目进行价格征集,欢迎符合资格条件的公司积极参与并进行有效报价。
一、建设要求:

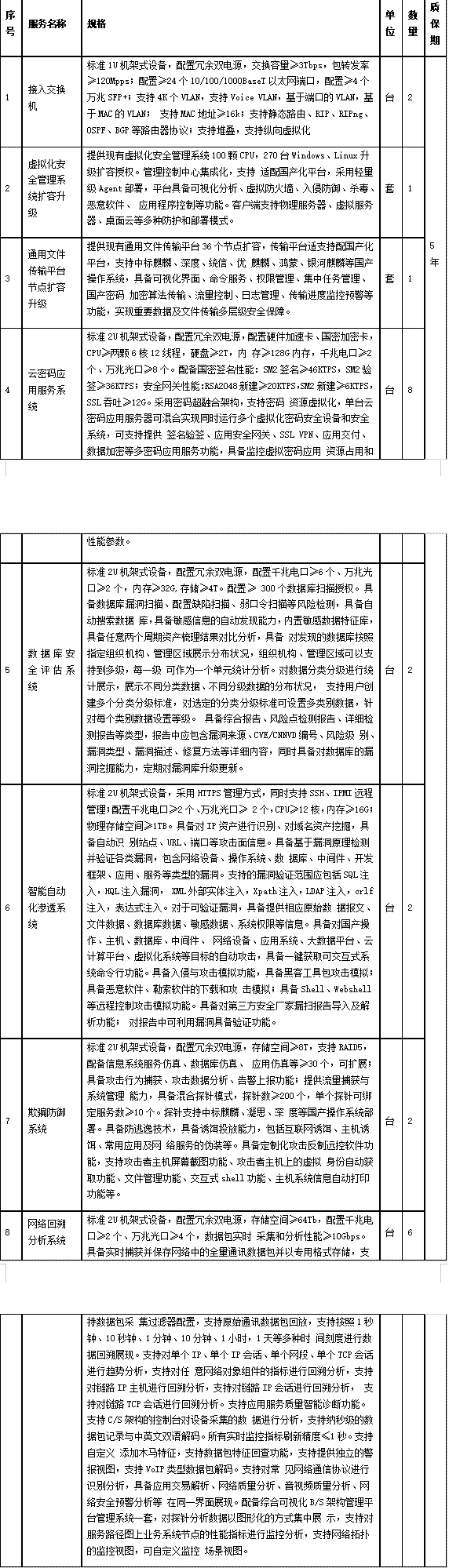
在服务期内,依据《服务标的物支撑清单》提供如下服务:

二、服务及其他要求
1、服务期限:5年;
2、报价有效期:6个月;
3、资格条件:服务方需具备同类型项目落地案例;
4、质保要求:提供 5 年免费质保、技术服务、特征库升级;
5、运维要求:在服务期内,供应商应提供灵活、多样的通信手段(包括但不限于场地、设备及人员、专用服务电话),提供7*24小时的响应服务;供应商应提供本次采购硬件设施的故障应急处理预案,提供出现问题的快速解决方法。当硬件设施出现紧急故障时,供应商应实时响应,及时解决问题;在运维中制定严格的运行维护标准,综合运维保障标准为:对于一般故障、严重故障和重大故障的处理流程和要求进行故障处理,一般故障在120分钟内解决;严重故障和重大故障应在30分钟内解决,故障持续20分钟内必须到现场处理;供应商需提供完善的运维服务措施、运维服务流程、应急响应、技术支持等内容。
三、有关声明
1、本次征集无补偿及奖励;
2、本次征集仅作为我司针对建设需求的取费参考,不作为后期具体招标采购中的任何承诺;
四、征集方式
1、征集截止时间:2023年5月9日。
2、征集对象:厂商或厂商授权机构。
3、征集要求:自制报价函,提供联系人及联系方式,加盖公章,以扫描件形式发指定邮箱,原件备查。
4、征集邮箱:384865044@qq.com(邮件主题注明:智慧融媒安全平台项目价格征集)。
5、联系人及电话:0591-63519715,17721512313,宋女士。
福建广电网络融媒体科技有限责任公司
2023年5月4日

